发布日期:2025-12-25 09:00 0
各学院:
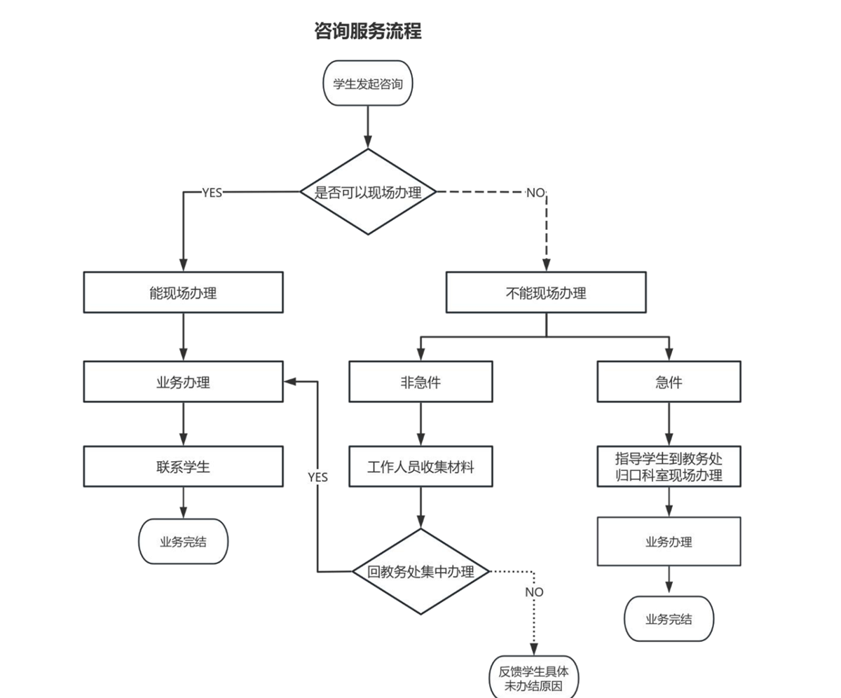
为便于广大师生咨询、办理业务,更好体现“三全育人”全 过程,我处在求知楼 H122 办公室特设咨询服务岗,具体咨询服务情况如下:
一、咨询服务时间
上午:9:00-11:50 下午:14:30-17:20
8:30-9:00 及 14:00-14:30 为咨询服务岗工作人员回教务处 集中办理业务时间。
二、咨询服务内容
1.成绩单盖章;
2.学籍证明开具;
3.免缓考办理;
4.考试咨询;
5.重修咨询;
6.其他教务处所辖业务咨询。

三、咨询服务联系方式
联系人:侯老师 联系电话:023-87388054
教务处
2025 年 12 月 25 日
重庆机电职业技术大学 版权所有 © 2017 / 地址:重庆市璧山区璧青北路1001号 / 电话:023-41586008 / 邮编:402760/ 渝ICP备12000681号